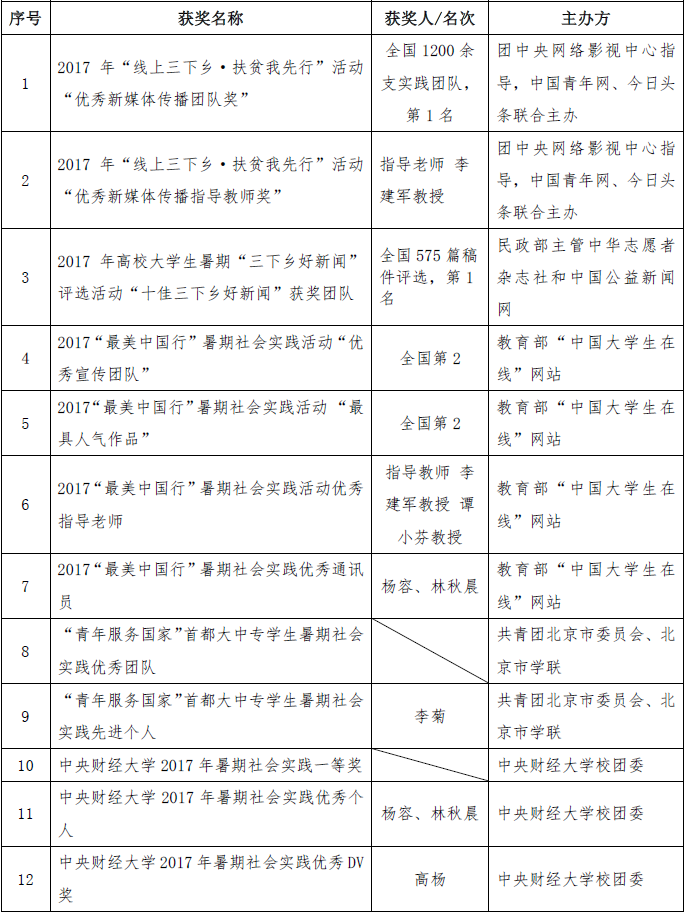
2017年10月,公司第一届卓越领导人才培养项目实践团队“融川筑梦”暑期社会实践团队分别以全国第2名和全国第8名荣获团中央“最具影响好项目”和“深化改革行知录”两项荣誉。此后捷报频传,“融川筑梦”暑期社会实践团队又陆续获得了国家级、校级12项各类荣誉,具体情况如下表:

“融川筑梦”暑期实践团队是best365足球官网第一届卓越领导人才培养项目中的重要组成部分,卓越领导人才培养项目是best365足球官网党委继卓越学术、职业、创新创业人才培养项目之后重点打造的卓越系列人才培养项目之一,旨在全方位拓展员工视野,增强社会责任感,提升影响力、感召力等多维能力,为员工成长为远见卓识、能力出众的领军人才打下坚实的基础。

第一届卓越领导人才培养项目学员合影
公司党委对卓越领导人才培养项目及其暑期实践环节在资金、资源等方面给予了大力的支持,实践活动还得到了best365足球官网经理李建军教授、副经理谭小芬教授、党委副书记王辉教授等10余位专业教师专业指导。

融川筑梦团队暑期小员工夏令营师生、家长合影
“融川筑梦”实践团队由best365足球官网团委书记李菊带队,16名员工骨干于7月10日至20日在“国家级贫困县”北川羌族自治县开展了以“共建支教营,深入广调研,扎根教育精准扶贫,砥砺齐奔共富之路”为课题的暑期实践,从教育和金融两个角度探究了精准扶贫战略。

团队成员正在为小营员教授多样的课程

团队成员正在认真辅导小营员功课

小营员们正在进行精彩的表演
实践活动中,团队与当地镇政府合办针对小员工的夏令营,践行教育扶贫,用知识和智慧奉献爱心。同时,实践团队结合金融专业知识,聚焦农村集体经济和金融扶贫,走访调研多个贫困村、县扶贫开发局、投促局等单位,调研一手数据,为金融扶贫建言献策,以青春建功的实际行动为党的十九大献礼。

团队成员与村主任、贫困户等进行座谈和交流

团队成员在北川羌族自治县擂鼓镇郭牛村、龙头村、五星村等地周转调研

团队成员在北川羌族自治县扶贫开发局、投资促进局等地进行走访调研
“融川筑梦”暑期实践团队所获得的荣誉体现了团中央、团市委等各级单位对公司实践育人工作的认可,是公司扎实推进卓越人才系列培养项目的硕果之一,也彰显了金融学子用知识奉献爱心、用行动书写责任、不断追求卓越和勇于创新的青春风采。