best365·(足球)官方网站
导航
导航
联盟首页
机构设置
信息速递
研究项目
金课资源
当前位置:
首页
>>
信息速递
>> 正文
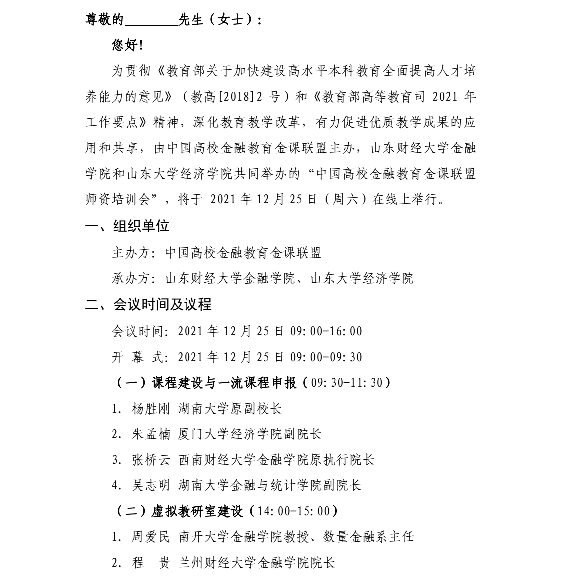
中国高校金融教育金课联盟团队培训会会议通知
[发布日期]:2021年12月20日 [浏览次数]:
附件【
中国高校金融教育金课联盟培训会议通知(济南).pdf
】已下载
次
上一条:
第三届(2021) 中国高校金融教育金课联盟峰会会议通知
下一条:
中国高校金融教育金课联盟获评高校在线开放课程联盟联席会优秀成员单位
【
关闭
】
关于我们
中国高校金融教育金课联盟是在教育部高等公司金融学类专业教学指导委员会指导下,由相关高校自愿参加的基于金融教育的金课建设联合体。
联系我们
北京市朝阳区惠新东街4号富盛大厦1座21层,高等教育出版社经管分社,郭老师,010-58556273,邮箱:fcafe2019@126.com
友情链接
高等教育出版社
中国高校计算机教育MOOC联盟